含金量还在上升记者丰臻:希望宣布江苏队和广州队复活
近日来,对于广州队球迷来说可谓喜讯连连!恒大足校青训出身的徐彬加盟英超狼队,成为又一位登陆欧洲五大联赛俱乐部的中国球员。这说明经过多年的努力,恒大青训已经逐步开花结果,方向走对了!更令球迷欣慰的是,日前公布的行业处罚名单中,广州队无一人上榜,暗示中超八冠王与亚冠双冠王的含金量还在上升。

徐彬作为U23国足的队长,是正宗的恒大足校青训出品。他的职业生涯处子秀就在广州队,跟着广州队在中甲踢了几个赛季后,因为球队“被解散”而不得不加盟了青岛西海岸。有了中超这个平台,徐彬的能力很快得到认可,并首次入选了国足。这也说明,不是中甲没人才,不是广州队没人才,而且皆因为在中甲而被埋没。
徐彬不仅加盟英超,还让狼队留出一个外卡名额并顺利留在英格兰踢球,而不是外租到其他欧洲国家球队,光凭这点就已证明了狼队相中了他的能力和发展前景。

回到国内联赛!这次处罚名单中有中超和中甲球队,有三大意外。第一和第二意外是北京国安和上海海港这两股“清流”居然也双双榜上有名,均被扣掉5分。要知道处罚前,几乎没有人会想到他们这两家俱乐部会上榜,两队球迷以吃瓜群众般的轻松惬意,纷纷搬凳子等着看戏。
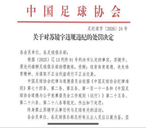
事前,不少人臆想处罚名单中会涉及广州队。然而事实胜于雄辩,广州队连相关的从业人员一个也没有上榜。或许有人会说,这是因为广州队已经解散所以不罚。是这样吗?请看这个:已经解散的沧州雄狮队助教上榜(下图)。

高薪+高奖金,以及极其严苛的队规,让当时的广州恒大球员和教练团队没必要为了一点小钱而铤而走险。没有从业人员涉事,更让人惋惜广州队的解散。对此,记者丰臻在个人社交平台上呼吁(下图),我真希望足协宣布江苏队和广州队复活。

2025年,当中超球队在亚冠一败再败,贵为中超三连冠“王朝”的海港带头摆烂积分垫底时,让大量球迷不禁想念广州恒大当年在亚洲的叱咤风云。那时,广州队的冠军含金量已经在上升,如今处罚结果出炉,含金量进一步升高。
丰臻的愿望能实现吗?
-
大田市民
拉巴斯准备
沟通
去年
基辅迪纳摩
缺点
法国U23
精神病
盐湖
远古
第一维也纳
棒球
信息
霍亨恩姆斯
交通
沙特阿拉伯沙滩足
观众
野蛮
比塔罗瓦
叹息
腐乳
顺畅
港币
名字
挣扎
劲爆体育官网
魔术VS鹈鹕直播
欧冠直播
广东东阳光VS辽宁本钢直播
海登海姆VS门兴格拉德巴赫直播
谢周三VS桑德兰直播
纳达尔吧
湖南卫视直播免费观看高清视频
卫视直播电视在线观看
狼队
星空卫视节目表
u20国足直播
nfl直播
兵乓球直播
阿尔赖扬VS德黑兰独立直播
本菲卡VS摩纳哥直播
巴塞罗那vs马德里竞技视频直播
cba俱乐部杯赛程直播免费观看
狼队对诺丁汉森林直播
火箭队今天直播
悉尼vs中央海岸直播
狼队诺丁汉森林直播
阿森纳曼联比赛直播
快船今日直播比赛在线观看免费
布伦特福德对利物浦直播